Finance

系(xi)統能(neng)實(shi)現(xian)的目標和(he)功(gong)能(neng)
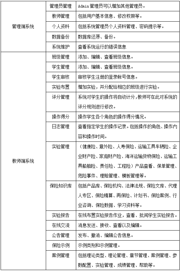
《思(si)沃保(bao)(bao)(bao)(bao)(bao)(bao)(bao)(bao)險(xian)(xian)(xian)(xian)(xian)(xian)實(shi)(shi)(shi)(shi)(shi)(shi)(shi)務(wu)(wu)模擬(ni)(ni)實(shi)(shi)(shi)(shi)(shi)(shi)(shi)訓系統》用(yong)Browser/Server三層體系結(jie)構,將現行(xing)的(de)(de)人(ren)(ren)(ren)(ren)壽(shou)保(bao)(bao)(bao)(bao)(bao)(bao)(bao)(bao)險(xian)(xian)(xian)(xian)(xian)(xian)、財產(chan)保(bao)(bao)(bao)(bao)(bao)(bao)(bao)(bao)險(xian)(xian)(xian)(xian)(xian)(xian)核心業(ye)(ye)(ye)務(wu)(wu)流(liu)程(cheng)(cheng)和專業(ye)(ye)(ye)知(zhi)識(shi)有機結(jie)合(he),締造出一(yi)個擬(ni)(ni)真(zhen)的(de)(de)“保(bao)(bao)(bao)(bao)(bao)(bao)(bao)(bao)險(xian)(xian)(xian)(xian)(xian)(xian)實(shi)(shi)(shi)(shi)(shi)(shi)(shi)務(wu)(wu)模擬(ni)(ni)實(shi)(shi)(shi)(shi)(shi)(shi)(shi)驗(yan)(yan)平(ping)(ping)臺(tai)(tai)(tai)”。實(shi)(shi)(shi)(shi)(shi)(shi)(shi)驗(yan)(yan)平(ping)(ping)臺(tai)(tai)(tai)采用(yong)經典的(de)(de)角(jiao)色模擬(ni)(ni)方式,通過學生飾(shi)演客戶、保(bao)(bao)(bao)(bao)(bao)(bao)(bao)(bao)險(xian)(xian)(xian)(xian)(xian)(xian)代(dai)理(li)人(ren)(ren)(ren)(ren)、保(bao)(bao)(bao)(bao)(bao)(bao)(bao)(bao)險(xian)(xian)(xian)(xian)(xian)(xian)經紀(ji)公(gong)司(si)(si)、人(ren)(ren)(ren)(ren)壽(shou)保(bao)(bao)(bao)(bao)(bao)(bao)(bao)(bao)險(xian)(xian)(xian)(xian)(xian)(xian)公(gong)司(si)(si)、財產(chan)保(bao)(bao)(bao)(bao)(bao)(bao)(bao)(bao)險(xian)(xian)(xian)(xian)(xian)(xian)公(gong)司(si)(si)五類角(jiao)色,分(fen)別進(jin)入人(ren)(ren)(ren)(ren)壽(shou)保(bao)(bao)(bao)(bao)(bao)(bao)(bao)(bao)險(xian)(xian)(xian)(xian)(xian)(xian)實(shi)(shi)(shi)(shi)(shi)(shi)(shi)驗(yan)(yan)平(ping)(ping)臺(tai)(tai)(tai)、車輛運(yun)(yun)輸險(xian)(xian)(xian)(xian)(xian)(xian)實(shi)(shi)(shi)(shi)(shi)(shi)(shi)驗(yan)(yan)平(ping)(ping)臺(tai)(tai)(tai)、企(qi)業(ye)(ye)(ye)財產(chan)險(xian)(xian)(xian)(xian)(xian)(xian)實(shi)(shi)(shi)(shi)(shi)(shi)(shi)驗(yan)(yan)平(ping)(ping)臺(tai)(tai)(tai)、家庭財產(chan)險(xian)(xian)(xian)(xian)(xian)(xian)實(shi)(shi)(shi)(shi)(shi)(shi)(shi)驗(yan)(yan)平(ping)(ping)臺(tai)(tai)(tai)、工程(cheng)(cheng)責(ze)(ze)任(ren)險(xian)(xian)(xian)(xian)(xian)(xian)實(shi)(shi)(shi)(shi)(shi)(shi)(shi)驗(yan)(yan)平(ping)(ping)臺(tai)(tai)(tai)、公(gong)眾責(ze)(ze)任(ren)險(xian)(xian)(xian)(xian)(xian)(xian)實(shi)(shi)(shi)(shi)(shi)(shi)(shi)驗(yan)(yan)平(ping)(ping)臺(tai)(tai)(tai)、運(yun)(yun)輸工具船舶險(xian)(xian)(xian)(xian)(xian)(xian)實(shi)(shi)(shi)(shi)(shi)(shi)(shi)驗(yan)(yan)平(ping)(ping)臺(tai)(tai)(tai)、海洋運(yun)(yun)輸貨(huo)物險(xian)(xian)(xian)(xian)(xian)(xian)實(shi)(shi)(shi)(shi)(shi)(shi)(shi)驗(yan)(yan)平(ping)(ping)臺(tai)(tai)(tai),操(cao)練人(ren)(ren)(ren)(ren)壽(shou)保(bao)(bao)(bao)(bao)(bao)(bao)(bao)(bao)險(xian)(xian)(xian)(xian)(xian)(xian)、財產(chan)保(bao)(bao)(bao)(bao)(bao)(bao)(bao)(bao)險(xian)(xian)(xian)(xian)(xian)(xian)實(shi)(shi)(shi)(shi)(shi)(shi)(shi)踐業(ye)(ye)(ye)務(wu)(wu)。首(shou)先由(you)人(ren)(ren)(ren)(ren)壽(shou)保(bao)(bao)(bao)(bao)(bao)(bao)(bao)(bao)險(xian)(xian)(xian)(xian)(xian)(xian)公(gong)司(si)(si)、財產(chan)保(bao)(bao)(bao)(bao)(bao)(bao)(bao)(bao)險(xian)(xian)(xian)(xian)(xian)(xian)公(gong)司(si)(si)添加(jia)自己所經營的(de)(de)主險(xian)(xian)(xian)(xian)(xian)(xian)、附加(jia)險(xian)(xian)(xian)(xian)(xian)(xian)產(chan)品(pin),以及(ji)相關的(de)(de)費率(lv),由(you)投保(bao)(bao)(bao)(bao)(bao)(bao)(bao)(bao)客戶根據險(xian)(xian)(xian)(xian)(xian)(xian)種的(de)(de)特點、性質,委托保(bao)(bao)(bao)(bao)(bao)(bao)(bao)(bao)險(xian)(xian)(xian)(xian)(xian)(xian)代(dai)理(li)人(ren)(ren)(ren)(ren)或經紀(ji)公(gong)司(si)(si)進(jin)行(xing)投保(bao)(bao)(bao)(bao)(bao)(bao)(bao)(bao),或直接向人(ren)(ren)(ren)(ren)壽(shou)保(bao)(bao)(bao)(bao)(bao)(bao)(bao)(bao)險(xian)(xian)(xian)(xian)(xian)(xian)公(gong)司(si)(si)、財產(chan)保(bao)(bao)(bao)(bao)(bao)(bao)(bao)(bao)險(xian)(xian)(xian)(xian)(xian)(xian)公(gong)司(si)(si)投保(bao)(bao)(bao)(bao)(bao)(bao)(bao)(bao)。保(bao)(bao)(bao)(bao)(bao)(bao)(bao)(bao)險(xian)(xian)(xian)(xian)(xian)(xian)公(gong)司(si)(si)接到(dao)客戶投保(bao)(bao)(bao)(bao)(bao)(bao)(bao)(bao)單(dan)之(zhi)后,根據投保(bao)(bao)(bao)(bao)(bao)(bao)(bao)(bao)險(xian)(xian)(xian)(xian)(xian)(xian)種的(de)(de)不同(tong),進(jin)行(xing)投保(bao)(bao)(bao)(bao)(bao)(bao)(bao)(bao)管理(li)。通過一(yi)系列、多流(liu)程(cheng)(cheng)操(cao)作,使學生真(zhen)正(zheng)學習到(dao)保(bao)(bao)(bao)(bao)(bao)(bao)(bao)(bao)險(xian)(xian)(xian)(xian)(xian)(xian)實(shi)(shi)(shi)(shi)(shi)(shi)(shi)務(wu)(wu)中的(de)(de)保(bao)(bao)(bao)(bao)(bao)(bao)(bao)(bao)險(xian)(xian)(xian)(xian)(xian)(xian)代(dai)理(li)、投保(bao)(bao)(bao)(bao)(bao)(bao)(bao)(bao)、承保(bao)(bao)(bao)(bao)(bao)(bao)(bao)(bao)、核保(bao)(bao)(bao)(bao)(bao)(bao)(bao)(bao)、變(bian)更、理(li)賠、核賠等(deng)核心流(liu)程(cheng)(cheng)。軟(ruan)件既支持學生一(yi)人(ren)(ren)(ren)(ren)分(fen)飾(shi)客戶、保(bao)(bao)(bao)(bao)(bao)(bao)(bao)(bao)險(xian)(xian)(xian)(xian)(xian)(xian)代(dai)理(li)人(ren)(ren)(ren)(ren)、保(bao)(bao)(bao)(bao)(bao)(bao)(bao)(bao)險(xian)(xian)(xian)(xian)(xian)(xian)經紀(ji)公(gong)司(si)(si)、人(ren)(ren)(ren)(ren)壽(shou)保(bao)(bao)(bao)(bao)(bao)(bao)(bao)(bao)險(xian)(xian)(xian)(xian)(xian)(xian)公(gong)司(si)(si)、財產(chan)保(bao)(bao)(bao)(bao)(bao)(bao)(bao)(bao)險(xian)(xian)(xian)(xian)(xian)(xian)公(gong)司(si)(si)五類角(jiao)色來完成保(bao)(bao)(bao)(bao)(bao)(bao)(bao)(bao)險(xian)(xian)(xian)(xian)(xian)(xian)實(shi)(shi)(shi)(shi)(shi)(shi)(shi)驗(yan)(yan),也(ye)支持由(you)同(tong)一(yi)班(ban)級中的(de)(de)學生組成實(shi)(shi)(shi)(shi)(shi)(shi)(shi)驗(yan)(yan)小組,以相互協作或競爭(zheng)的(de)(de)方式來完成實(shi)(shi)(shi)(shi)(shi)(shi)(shi)驗(yan)(yan)。同(tong)時,學生通過參加(jia)保(bao)(bao)(bao)(bao)(bao)(bao)(bao)(bao)險(xian)(xian)(xian)(xian)(xian)(xian)知(zhi)識(shi)在線考試,瀏覽、學習保(bao)(bao)(bao)(bao)(bao)(bao)(bao)(bao)險(xian)(xian)(xian)(xian)(xian)(xian)知(zhi)識(shi)庫內容,撰(zhuan)寫實(shi)(shi)(shi)(shi)(shi)(shi)(shi)驗(yan)(yan)報告(gao),分(fen)析研究保(bao)(bao)(bao)(bao)(bao)(bao)(bao)(bao)險(xian)(xian)(xian)(xian)(xian)(xian)案例等(deng),全方位(wei)提升保(bao)(bao)(bao)(bao)(bao)(bao)(bao)(bao)險(xian)(xian)(xian)(xian)(xian)(xian)專業(ye)(ye)(ye)理(li)論(lun)知(zhi)識(shi),真(zhen)正(zheng)使學生通過使用(yong)軟(ruan)件,達到(dao)實(shi)(shi)(shi)(shi)(shi)(shi)(shi)踐與理(li)論(lun)俱提高的(de)(de)效果,高度、全面地(di)把握保(bao)(bao)(bao)(bao)(bao)(bao)(bao)(bao)險(xian)(xian)(xian)(xian)(xian)(xian)業(ye)(ye)(ye)務(wu)(wu)流(liu)程(cheng)(cheng),具備現代(dai)化保(bao)(bao)(bao)(bao)(bao)(bao)(bao)(bao)險(xian)(xian)(xian)(xian)(xian)(xian)從業(ye)(ye)(ye)人(ren)(ren)(ren)(ren)員應有的(de)(de)知(zhi)識(shi)結(jie)構,增強學生的(de)(de)社會就(jiu)業(ye)(ye)(ye)競爭(zheng)力。




三(san)、軟(ruan)件特點及優(you)勢
1、全面的(de)保(bao)險作業(ye)流程
學生(sheng)通過飾演保(bao)(bao)(bao)險(xian)(xian)業務流程中(zhong)的(de)(de)(de)(de)客戶(hu)、代理(li)(li)人、經(jing)紀公司、人壽保(bao)(bao)(bao)險(xian)(xian)公司、財產(chan)(chan)保(bao)(bao)(bao)險(xian)(xian)公司五種(zhong)角色,進入“人壽保(bao)(bao)(bao)險(xian)(xian)”和“財產(chan)(chan)保(bao)(bao)(bao)險(xian)(xian)”實踐平臺,從(cong)展業投保(bao)(bao)(bao)環(huan)節開始,至索(suo)賠(pei)理(li)(li)賠(pei)為止,全面(mian)操(cao)練(lian)保(bao)(bao)(bao)險(xian)(xian)核心業務中(zhong)的(de)(de)(de)(de)投保(bao)(bao)(bao)、承保(bao)(bao)(bao)、核保(bao)(bao)(bao)、變更、理(li)(li)賠(pei)、核賠(pei)等流程,使學生(sheng)的(de)(de)(de)(de)知識結(jie)構(gou)提升,彌補實踐業務操(cao)作的(de)(de)(de)(de)缺乏,實現對人壽保(bao)(bao)(bao)險(xian)(xian)、運輸工具車輛險(xian)(xian)、企業財產(chan)(chan)險(xian)(xian)、家庭財產(chan)(chan)險(xian)(xian)、海洋運輸貨物(wu)保(bao)(bao)(bao)險(xian)(xian)、運輸工具船(chuan)舶險(xian)(xian)、責任險(xian)(xian)、工程險(xian)(xian)的(de)(de)(de)(de)熟悉、掌握,對保(bao)(bao)(bao)險(xian)(xian)業務的(de)(de)(de)(de)主要工作流程有一個清晰的(de)(de)(de)(de)輪廓(kuo),為學以致用(yong)打下堅固的(de)(de)(de)(de)基(ji)礎(chu)。

2、規范的保險承保單(dan)證(zheng)及(ji)保險理(li)賠單(dan)證(zheng)
以優秀保(bao)險(xian)(xian)公司人壽(shou)險(xian)(xian)和財產險(xian)(xian)業務(wu)單(dan)證的樣式、欄(lan)目、內容、大(da)小等(deng)為依據(ju),100%模擬仿真,有效確保(bao)系(xi)統中保(bao)險(xian)(xian)承(cheng)(cheng)保(bao)單(dan)證及保(bao)險(xian)(xian)理賠單(dan)證的真實性、完整性。學生通(tong)過操練(lian)(lian)單(dan)證在各項(xiang)保(bao)險(xian)(xian)業務(wu)的應用(yong)方法,熟練(lian)(lian)掌握保(bao)險(xian)(xian)承(cheng)(cheng)保(bao)及理賠單(dan)證的填制(zhi),貼(tie)近(jin)與保(bao)險(xian)(xian)公司的距離。,同時,系(xi)統內含強大(da)的報表管理功能(neng),方便(bian)教師、學生查詢和匯(hui)總數(shu)據(ju),十分(fen)方便(bian)、快捷。

3、豐富(fu)、專業(ye)的(de)知(zhi)識庫
理論知識(shi)學(xue)習(xi)平臺(tai),為(wei)教師的教學(xue)和學(xue)生(sheng)的學(xue)習(xi)提供了(le)支持。我們參(can)考高校保(bao)(bao)(bao)險(xian)類專業教材,通過產(chan)品(pin)庫、保(bao)(bao)(bao)險(xian)機構、法律法規(gui)、保(bao)(bao)(bao)險(xian)文庫、代理人專區、保(bao)(bao)(bao)險(xian)精算、再(zai)保(bao)(bao)(bao)險(xian)、計劃書、保(bao)(bao)(bao)險(xian)案例、行(xing)業咨詢(xun)、保(bao)(bao)(bao)險(xian)數據、學(xue)習(xi)資料(liao)十二個目錄,集中收錄了(le)與保(bao)(bao)(bao)險(xian)學(xue)原理、財產(chan)保(bao)(bao)(bao)險(xian)學(xue)、人身保(bao)(bao)(bao)險(xian)實務、保(bao)(bao)(bao)險(xian)企(qi)業經營管(guan)理學(xue)、保(bao)(bao)(bao)險(xian)核(he)保(bao)(bao)(bao)核(he)賠(pei)相(xiang)關的資料(liao),供學(xue)生(sheng)參(can)
4、人性化設計(ji)理念
系統(tong)界面美觀,使用動畫和三維立體效果,模仿保險公(gong)司的(de)工作場(chang)景,使各(ge)個部門的(de)工作一目了然,生動形(xing)象。
業務操(cao)(cao)(cao)作簡單,操(cao)(cao)(cao)作流程清(qing)晰明了,同時(shi)還具有智能化錯(cuo)誤提示、操(cao)(cao)(cao)作流程控制等(deng)功(gong)能,幫助學生盡快(kuai)了解軟件(jian)各模塊功(gong)能及操(cao)(cao)(cao)作方法,易學易懂,即使不需(xu)培訓也能很快(kuai)掌握軟件(jian)的(de)使用方法。
5、數據(ju)備份與(yu)恢復機制(zhi)
系統內(nei)置數(shu)(shu)據備(bei)份與恢復(fu)接口,為系統數(shu)(shu)據的安全(quan)性提供了(le)可靠的保障。系統管理員通過打開數(shu)(shu)據備(bei)份與恢復(fu)操作(zuo)頁(ye)面,進行(xing)數(shu)(shu)據庫連接測試、數(shu)(shu)據庫還原、數(shu)(shu)據庫備(bei)份操作(zuo)。